Quelle est la meilleure façon de prendre du ginseng américain ?
Quelle est la meilleure façon de prendre du ginseng américain ? 
Ginseng américain + dendrobium
adapté aux personnesLe dendrobium a pour effet de nourrir le yin et de favoriser l'estomac, de produire des liquides et d'apaiser la soif. Le dendrobium est utilisé avec le ginseng américain pour nourrir le yin et dissiper la chaleur, favoriser l'estomac et promouvoir la production de liquides, etc. Il convient aux personnes qui fument et boivent trop, et peut réguler la rate et l'estomac, améliorer l'appétit, reconstituer le qi et rafraîchir, et lutter contre la fatigue.
Comment le prendreLe ginseng : 3g de ginseng américain, 10g de dendrobium, ajouter de l'eau et faire bouillir jusqu'à ce que l'eau soit bouillante, boire à la place du thé.
Ginseng américain + Panax ginseng
adapté aux personnesLe ginseng panax peut activer la circulation sanguine et arrêter les saignements, tandis que le ginseng américain nourrit le yin et reconstitue le qi, calme l'esprit et favorise l'intellect. En mélangeant Radix Panax Ginseng et Panax Ginseng avec de la poudre dans un rapport de 1:1, il cible principalement la stagnation des méridiens et des canaux cardiaques afin d'ouvrir les canaux et de nourrir le cœur. Il s'agit d'une prescription courante pour les personnes d'âge moyen et les personnes âgées, ainsi que pour les patients souffrant de maladies vasculaires cardio-cérébrales.
Comment le prendre6g de poudre de ginseng américain, 6g de poudre de ginseng Panax, bien mélanger les deux, dissoudre dans de l'eau chaude et envoyer à la prise.
Ginseng américain + Astragale
adapté aux personnesRadix Panax Ginseng : L'astragale a pour effet de tonifier le milieu et de favoriser l'énergie vitale. Utilisé en conjonction avec l'astragale, le Radix Panax Ginseng convient aux personnes souffrant d'une déficience du qi et du yin ainsi que d'une faible résistance, ce qui peut renforcer la fonction immunitaire de l'organisme, réduire l'invasion virale et prévenir les rhumes et les grippes.
Comment le prendre3 g de ginseng américain et 10 g d'astragale, infusés dans de l'eau bouillante à boire comme un thé.
Radix et Rhizoma Ginseng + Maitake
adapté aux personnesOphiopogon : Ophiopogon peut nourrir le yin et favoriser la production de liquide corporel. Pris avec le maitong, le xiyangzhi convient aux personnes souffrant de maladies liées à la chaleur qui provoquent des lésions du qi et du yin, avec une chaleur irritable et de la soif ; ou aux personnes âgées qui souffrent d'une déficience du qi et du yin, avec une sécheresse de la gorge et de la bouche.
Comment le prendre3g de ginseng américain, 10g d'Ophiopogon, infusés dans de l'eau bouillante, à boire à la place du thé. Ou bien du ginseng américain coupé en tranches, 10 g de maïtaké, placés dans une casserole, ajouter la bonne quantité d'eau, faire bouillir, laisser mijoter pendant 1 heure, boire le jus.
D'une manière générale, le ginseng américain est tonique mais pas sec et convient à toutes les saisons. Cependant, il est aussimise en gardeLe ginseng américain : La prise de ginseng américainNe convient pas pour boire du thé, du café, manger du radis, et ne doit pas être pris avec Lilu et Wuling Lipid.. En même temps, il devraitAttention au dosagede manière à3 à 6 grammes par jour. En cas de surdosage, il existe un risque d'effets indésirables tels que l'exubérance mentale, l'agitation, l'appréhension et l'insomnie.
Le ginseng américain est l'un des comprimés médicinaux chinois les plus couramment utilisés. Les étiquettes des comprimés médicinaux chinois doivent indiquer le nom, le lieu d'origine, le fabricant, le numéro de lot et la date de production. Si vous achetez du ginseng américain uniquement étiqueté "comprimés de ginseng américain", sans informations telles que les spécifications, le lieu d'origine, la date de production, etc.Attention aux contrefaçons et aux produits de qualité inférieure。
Ginseng américainIl s'agit de la racine du ginseng américain de la famille des Wujiaceae, également connu sous le nom deGinseng américain, ginseng américain. Le ginseng américain importé est principalement produit aux États-Unis et au Canada.Le Radix Panax Ginseng est de nature fraîche et tonique, il a pour effet de tonifier le qi et de nourrir le yin, d'évacuer la chaleur et de générer des fluides. Il est principalement utilisé pour le traitement des déficiences du qi et du yin, de la chaleur interne et de la soif, de la toux et de la respiration sifflante avec des mucosités et du sang, des déficiences de la chaleur et de la pénibilité, de la sécheresse de la bouche et de la gorge, etc.。
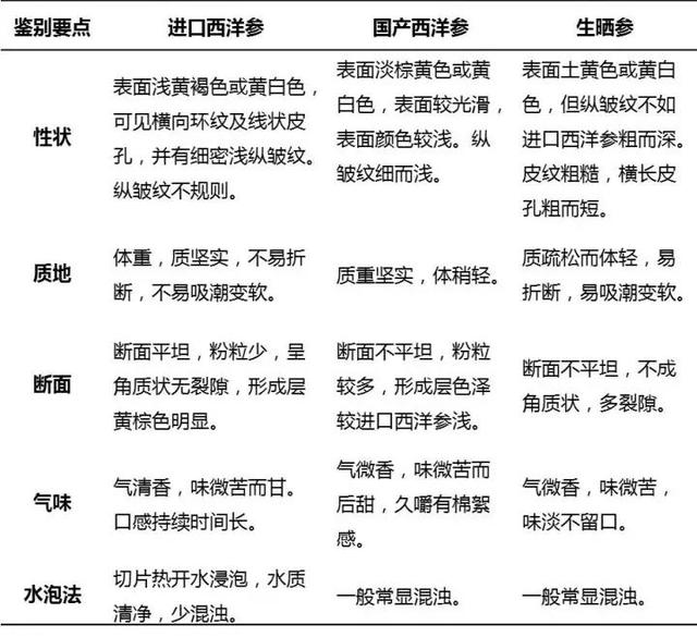
À l'heure actuelle, il existe sur le marché un plus grand nombre de variétés de ginseng américain, de qualité variable. Si l'on ne procède pas à une identification minutieuse, il est possible d'acheter du ginseng américain de mauvaise qualité, en particulier après un traitement spécial du ginseng brut et séché au soleil pour le confondre avec le ginseng américain.
dans ce casComment identifier le ginseng américain de manière simple et pratique ?Voici ce qu'un herboriste professionnel peut vous dire.

Merci à PSM Drug Shield Public Welfare Enthusiastic Volunteers : Guangdong Pharmaceutical Society Sun Yat-sen University Cancer Prevention and Control Centre Fang Fortune pour avoir fourni la réponse.
Premier examinateur : Liu Tao, Centre de prévention et de contrôle du cancer, Université Sun Yat-sen, province de Guangdong Deuxième examinateur : Liao Xiaohong, Premier hôpital affilié de l'Université de médecine traditionnelle chinoise de Guangzhou, province de Guangdong, Chine Rédacteur en chef : Zengcheng Campus, Hôpital commémoratif Sun Yat-sen, province de Guangdong, Chine Haijuan Zou, province de Guangdong, Société pharmaceutique de Chine
Le ginseng américain, également connu sous le nom de ginseng d'Amérique, est originaire des États-Unis et du Canada. De nature fraîche, il a un goût doux et légèrement amer et a pour effet de tonifier le qi et de nourrir le yin, d'éclaircir l'esprit et d'éliminer les contrariétés.
Le Compendium of Materia Medica mentionne : "deux personnes marchant, une bouche contenant des comprimés, une marche saine sans halètement, ne contenant pas de comprimés, sera haletante".
Par conséquent, il a des effets différents lorsqu'il est associé à d'autres ingrédients, principalement pour tonifier le qi et nourrir le yin.
Faire ressortir les effets du qi tonic
Le ginseng occidental et l'astragale consommés ensemble peuvent renforcer l'effet tonique du qi et améliorer la résistance. Ils sont utilisés pour les personnes souffrant d'une déficience du qi, telles que celles qui attrapent souvent des rhumes, sont essoufflées et transpirent abondamment dès qu'elles bougent un peu.
L'effet de l'alimentation yin
Ginseng américain et maitake schizandra
Elle a pour effet de tonifier le yin et convient particulièrement aux personnes souffrant de toux prolongée, de chaleur irritable et de bouche sèche, de palpitations et d'essoufflement, ainsi que de déficiences du qi et du yin. Il s'agit également d'une boisson au séné, qui peut être utilisée après un traitement dialectique pour les patients souffrant du syndrome de fatigue chronique, d'emphysème chronique, d'asthme, etc.
Ginseng américain et baies de goji
Reconstitue le qi et nourrit le yin, à boire en remplacement du thé. Simple et pratique, il améliore la résistance et accroît la force. Le loup chinois nourrit le foie et les reins pour améliorer la vue, et le ginseng américain nourrit le qi et le yin.
Le ginseng américain contient différents ingrédients avec différents effets des herbes, les méthodes de consommation peuvent également être diverses, peut être utilisé comme un thé, peut être bouilli dans la soupe, en fonction de vos propres préférences, j'aime mijoter et boire, j'ai l'impression qu'il n'est pas gaspillé.
Les likes sont un encouragement
Les personnes dont le yin est faible, qui sont souvent en feu, qui se couchent souvent tard et dont l'immunité est faible peuvent prendre du ginseng américain de manière appropriée, car le ginseng américain est de nature douce et froide et a pour fonction de reconstituer le qi, ce qui peut être utilisé pour reconstituer le qi positif en cas de carence en qi et de volonté de se débarrasser du qi ; en même temps, le ginseng américain peut nourrir le cœur, évacuer la chaleur et générer des fluides, ce qui peut être utilisé pour réguler la carence en qi et yin et le feu, la toux, les expectorations et le sang, la chaleur interne et les faux désagréments, ainsi que la sécheresse de la bouche et du pharynx, afin d'atteindre l'objectif de reconstituer et de ne pas s'enflammer. C'est pourquoi certains médecins classent le ginseng américain parmi les toniques du yin.
Le ginseng américain est le premier choix pour réguler les déficiences du qi et du yin, sa caractéristique la plus importante est de reconstituer le qi et le yin, cette caractéristique du ginseng américain doit être prise en compte lors de la combinaison, il est donc recommandé d'utiliser le ginseng américain en association avec Radix et Rhizoma Dioscoreae. Radix Rehmanniae Praeparata est de nature douce et froide, dégageant la chaleur et refroidissant le sang, et peut être utilisé pour les patients souffrant de fièvre chaude, comme la rougeur de la langue et la soif, la chaleur du corps et la chaleur de l'après-midi, et la chaleur interne du sang, comme les vomissements de sang, l'épistaxis, les taches et les éruptions cutanées, etc. Il nourrit également le yin et favorise la production de liquide et peut être utilisé en cas de déficience du yin, comme la vapeur osseuse et la chaleur du travail, et la soif et la constipation de la déficience de la chaleur interne et du liquide. Xiyangzhi peut être utilisé pour nourrir le yin et dissiper la chaleur en tonifiant le qi et en nourrissant le yin, et pour refroidir le sang afin de nourrir le yin et de dissiper la chaleur. La combinaison de ces deux herbes peut créer une synergie et se compléter mutuellement, et ensemble, elles peuvent jouer les rôles de tonifier le qi et de dissiper la chaleur et de nourrir le yin en produisant des fluides.
Radix Panax Ginseng et Radix et Rhizoma Dioscoreae sont très pratiques à prendre, vous pouvez ajouter un peu de thé à de l'eau pour obtenir une boisson à base de thé, et vous pouvez également les faire bouillir dans une soupe. Cependant, le ginseng américain et le Radix et Rhizoma Dioscoreae étant de nature froide, ils ne conviennent pas aux personnes dont la rate et l'estomac sont froids.
On entend souvent dire que le ginseng américain peut nourrir le yin et réduire le feu, tout en améliorant l'immunité du corps. De nombreuses personnes aiment utiliser le ginseng américain pour préparer de l'eau à boire, et le goût sucré avec un peu de fraîcheur, donne aux gens une sorte de sensation de soif. Cependant, lorsque les gens utilisent le ginseng américain pour faire du thé, il est plus souvent utilisé avec d'autres médicaments, afin d'avoir plus d'effets et de meilleurs résultats. Quelle est donc la meilleure façon de prendre du ginseng américain ? Ci-dessous, nous allons nous réunir pour le comprendre.

Tout d'abord, avant de répondre à cette question, il convient de comprendre quels sont exactement les effets du ginseng américain.
Les personnes qui ont bu du thé au ginseng américain doivent savoir que ce thé procure une sensation de fraîcheur, donne l'impression d'étancher la soif, et que son goût est doux et sucré, ce qui correspond en fait aux propriétés médicinales du ginseng américain.
Dans la pharmacopée chinoise, il est écrit : "Le ginseng américain est de nature douce, légèrement amère et fraîche. Par conséquent, le ginseng américain nous donne une sensation de douceur et de fraîcheur, et même lorsque nous mâchons du ginseng américain à l'état brut, nous avons l'impression que le ginseng américain a un goût légèrement amer.
En outre, la pharmacopée chinoise contient une notice détaillée sur l'efficacité du ginseng américain : "Fonctions de tonification du qi et de nutrition du yin, d'évacuation de la chaleur et de génération de fluides. Il est utilisé en cas de déficience du qi et du yin, de chaleur interne, de toux, de mucosités et de sang, de déficience de chaleur et de fatigue, de soif, de sécheresse de la bouche et de la gorge."

En fait, l'efficacité du ginseng américain est similaire à celle du ginseng, c'est-à-dire qu'il a pour effet de tonifier le qi, la seule différence étant que le ginseng américain tonifie le qi tout en nourrissant le yin et en diminuant le feu, tandis que le ginseng augmente le qi et aide le feu en même temps. C'est pourquoi Zhang Xichun, un médecin célèbre à la fin de la dynastie Qing et au début de la guerre civile, a écrit dans son livre "Medicine Zhongzhong Senxi Lu" que "le ginseng américain est de nature fraîche et tonique, et toute personne qui souhaite utiliser du ginseng mais qui n'est pas soumise à la chaleur et à la tonicité du ginseng peut l'utiliser à la place".
Deuxièmement, quelle est la meilleure façon de consommer le ginseng américain ?
Dans la vie quotidienne, certaines personnes aiment utiliser le ginseng américain pour faire du thé, d'autres le prennent après l'avoir réduit en poudre et d'autres encore prennent directement des comprimés de ginseng américain. Mais il s'agit là d'une utilisation unique, si vous voulez obtenir un meilleur effet du ginseng américain, ou si vous avez besoin de l'utiliser avec d'autres médicaments, c'est la meilleure solution.
Pour savoir comment utiliser le ginseng américain en association, voyez si l'une de ces combinaisons vous convient :
1. ginseng américain + astragale
Le Radix Panax Ginseng a pour effet de tonifier le qi et de nourrir le yin, d'évacuer la chaleur et de générer des fluides, de rafraîchir l'esprit, tandis que l'Astragale a pour effet de reconstituer le qi et de renforcer la résistance de l'organisme. Le Radix Panax Ginseng et l'Astragale ont pour effet de reconstituer le qi et de renforcer le qi, ce qui convient particulièrement aux personnes qui souffrent d'une carence en qi et en yin, ainsi qu'à celles qui ont une faible résistance corporelle.
2, ginseng américain + wolfberry

Il s'agit également d'une combinaison relativement courante, dans laquelle le ginseng américain a pour effet de tonifier le qi et de nourrir le yin, d'évacuer la chaleur et de générer des fluides, tandis que la baie de loup a pour effet de nourrir le foie et les reins et d'améliorer la vue. Ces deux éléments peuvent non seulement tonifier le foie et les reins, mais aussi nourrir le yin et dissiper la chaleur pour réduire le feu, ce qui convient particulièrement à la chaleur interne et à la soif, à la toux, au feu du foie ou à la déficience du yin du foie et des reins, aux douleurs lombaires et aux genoux, aux vertiges, etc.
3. ginseng américain + maïtaké
Dans cette combinaison, Radix Panax Ginseng a pour effet de tonifier le qi et de nourrir le yin, d'évacuer la chaleur et de générer des fluides, tandis que Maitake Mentha a pour effet de nourrir le yin et d'humidifier les poumons, d'évacuer le cœur et d'éliminer les contrariétés, et d'être bénéfique pour l'estomac et de générer des fluides. Par conséquent, si ces deux éléments sont utilisés ensemble, ils peuvent renforcer l'effet de tonification du qi, de nutrition du yin et d'humidification des poumons, d'évacuation de la chaleur et d'abaissement du feu, ce qui convient particulièrement aux personnes souffrant de sécheresse de la gorge et de la bouche causée par une insuffisance du qi et du yin du poumon, de fatigue et de chaleur irritable, de soif, de fièvre, de constipation et ainsi de suite.
4. ginseng américain + thé de chrysanthème
La combinaison du ginseng américain et du chrysanthème est également la plus courante. Dans cette combinaison, le ginseng américain a pour effet de nourrir le yin et de nourrir le qi, de dégager la chaleur et de produire des fluides, tandis que le chrysanthème a pour effet de disperser la chaleur du vent, de calmer le foie et de dégager les yeux, ainsi que de dégager la chaleur et d'éliminer les toxines. Par conséquent, si ces deux plantes sont utilisées ensemble, elles peuvent non seulement nourrir le yin et favoriser la production de liquides, mais aussi éliminer la chaleur et éclaircir les yeux, ce qui convient particulièrement aux personnes qui souffrent d'une carence en yin et en feu, de maux de tête et de vertiges, ainsi que de rougeur et de gonflement des yeux.
5、Xiyangshen+Sichuanbeimu
Le Radix Panax Ginseng a pour effet de tonifier le qi et de nourrir le yin, d'évacuer la chaleur et de générer des fluides, tandis que la Fritillariae Cirrhosae a pour effet d'évacuer la chaleur et d'humidifier les poumons, de résoudre les mucosités et de soulager la toux. Par conséquent, si ces deux plantes sont utilisées ensemble, elles ont pour effet de nourrir le yin et d'humidifier les poumons, d'éliminer la chaleur et de réduire le feu, de résoudre les mucosités et de soulager la toux, ce qui convient particulièrement aux personnes souffrant de toux et de mucosités causées par une insuffisance du yin pulmonaire, de mucosités sèches et jaunes, de chaleur pulmonaire et de toux sèche.
6, ginseng américain + agripaume
Le Radix Panax Ginseng a pour effet de tonifier le qi et de nourrir le yin, d'évacuer la chaleur et de générer des fluides, tandis que le Rhizoma Polygoni Multiflori a pour effet d'évacuer la chaleur et le feu, de nourrir le yin et d'humidifier la sécheresse. Par conséquent, si ces deux plantes sont utilisées ensemble, elles ont pour effet de tonifier le qi et de nourrir le yin, de générer des fluides et d'apaiser la soif, de dissiper la chaleur et d'abaisser le feu, ce qui convient particulièrement aux personnes souffrant de chaleur pulmonaire et de toux sèche, de chaleur interne et de soif, de sécheresse intestinale et de constipation, de carence en yin et de fièvre, et de toux due à une carence en main-d'œuvre.

III. remarques post-titre
Il convient de garder à l'esprit certaines choses lorsque l'on utilise le ginseng américain pour préparer du thé :
Tout d'abord, la maladie du ginseng américain ne convient pas à tout le monde, en particulier aux personnes dont la rate et l'estomac sont froids ou dont la rate et l'estomac sont humides, ce qui peut facilement provoquer des réactions indésirables.
Deuxièmement, lorsque nous utilisons du ginseng américain, nous ne devons pas manger de radis, parce que le radis abaisse le qi, affectera l'efficacité du qi tonique du ginseng américain, et ne peut pas être pris en même temps.
Enfin, pour savoir si l'utilisation du ginseng américain est adaptée à l'état physique d'une personne, il est préférable de consulter un médecin de la MTC pour savoir si elle est adaptée à sa propre consommation, et de ne pas la prendre à l'aveuglette et en privé.

Note de l'auteur : Je suis très heureux de vulgariser les connaissances liées à la santé pour tout le monde, je suis gaucher pour dire médical, chaque jour avec un langage simple pour vous de vulgariser les connaissances médicales professionnelles, les mots de code n'est pas facile, si vous aimez mon article, aidez-moi à pointer un éloge ! Si vous avez encore des questions, vous pouvez laisser un message dans la section des commentaires, bienvenue à l'attention, en avant, merci pour votre soutien !
Les effets du ginseng américain sont les suivants : tonifier le Qi et nourrir le Yin. Après sa prise, il peut reconstituer le Qi sans créer trop de feu dans le corps. C'est ce qui différencie le ginseng américain des autres ginsengs.
Que boit-on avec du ginseng américain dans l'eau ?
1. ginseng américain, mûre et jujube. Le lycium contient du polysaccharide de lycium, de la taurine, de l'huile volatile, etc., et le ginseng américain peut avoir un effet tonifiant sur le qi et le sang, le foie et les reins.
2, si j'ai beaucoup de feu, je peux utiliser du ginseng américain avec du chrysanthème, du chèvrefeuille, du pissenlit, etc., pour nourrir le Yin et drainer le feu.
Bien entendu, le ginseng américain peut également être pris avec du miel, le ginseng Panax, le nid d'oiseau, etc. Pris avec le nid d'oiseau, il peut améliorer efficacement les symptômes de l'hyperglycémie et du diabète. Cependant, les résultats varient d'une personne à l'autre et ne peuvent être généralisés. Le physique des personnes est différent, l'utilisation est également différente, bien qu'il s'agisse d'une bonne chose, il ne faut pas non plus en abuser.


Le loup chinois et le ginseng américain reconstituent l'essence et le qi, en particulier le ginseng américain reconstitue le qi, nourrit le yin et génère des fluides, l'astragale reconstitue également le qi, et l'angélique reconstitue le sang. L'effet de ces différentes bulles est très bon, en particulier pour les femmes et la beauté.
Le ginseng américain et les baies de loup, les tranches de dattes rouges, les roses, le miel peuvent être utilisés, les comprimés de ginseng américain peuvent être contenus, vous pouvez faire du thé, de la soupe, de la bouillie, etc.
Le ginseng américain est divisé en ginseng américain ordinaire et ginseng américain à faible résidu, le prix du ginseng américain à faible résidu est plus élevé, car il contient peu de résidus de pesticides, l'effet comestible est également un peu meilleur, il ne faut pas acheter le bon marché [argent] en perdant la qualité [étourdi]
Il y a aussi la taille des tranches de ginseng, car un ginseng a une partie épaisse et une partie fine, la partie épaisse découpée dans les tranches de ginseng est grande, la partie fine est petite, cela n'a donc rien à voir avec l'âge de l'Oh.
[Suivez-moi pour en savoir plus sur l'alimentation et la santé Oh !



Les haricots noirs, dans une soupe, sont tellement plus délicieux !
Le ginseng occidental est plus efficace pour éliminer le feu lorsqu'il est consommé avec une belle femme 😊
Le ginseng et le ganoderma lucidum sous forme de thé peuvent améliorer l'immunité humaine, la prévention du cancer et d'autres fonctions de soins de santé.
Ces questions et réponses proviennent des utilisateurs du site, elles ne représentent pas la position du site, s'il y a une infraction, veuillez contacter l'administrateur pour la supprimer.