Comment peut-on détecter une allergie aux protéines du lait ?
Comment peut-on détecter une allergie aux protéines du lait ?
L'allergie aux protéines de lait est difficile à diagnostiquer, les tests d'allergie ont certaines limites, en plus de l'allergie aux protéines de lait chez la plupart des bébés de moins d'un an, l'enfant est trop petit pour manger seul, moins de 6 mois seulement du lait maternel ou du lait maternisé, le test ne peut pas être diagnostiqué comme n'étant pas une allergie aux protéines, il ne peut être utilisé que comme référence, s'il est négatif, il ne peut pas non plus être diagnostiqué comme n'étant pas allergique au mécanisme médié par l'allergie de la complexité de l'allergie, s'il est positif, il ne peut pas non plus être diagnostiqué comme étant allergique à l'allergie. Si le test est positif, il ne peut pas confirmer que l'allergie est allergique, et il existe une possibilité de faux positifs. En règle générale, le diagnostic repose sur l'éviction des aliments et le test de stimulation, en évitant les produits laitiers pendant 2 à 4 semaines et en remplaçant le lait en poudre par du lait à base d'acides aminés ou du lait maternisé profondément hydrolysé. Si les symptômes du bébé disparaissent au bout de 2 à 4 semaines et qu'il consomme ensuite des produits laitiers, les symptômes réapparaissent !,Une allergie peut alors être diagnostiquée et l'éviction des produits laitiers peut être poursuivie, avec un lait à base d'acides aminés ou un lait maternisé profondément hydrolysé pendant au moins 6 mois au cours de cette période.
Signes cliniques de l'allergie au lait :
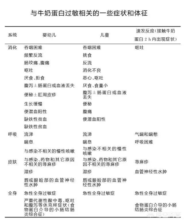
Symptômes cutanés : principalement eczéma, mais aussi démangeaisons, éruptions cutanées, urticaire, œdème de la bouche, de la langue, des lèvres, etc.
Symptômes gastro-intestinaux : diarrhée, vomissements, constipation, sang et mucus dans les selles.
Symptômes respiratoires : toux, éternuements et respiration sifflante. Dans les cas graves, un œdème laryngé aigu ou une obstruction bronchique avec dyspnée peuvent survenir.
En outre, certaines personnes disent qu'il faut boire du lait de chèvre et du lait de soja, ce qui n'est en fait pas fiable. L'étude a révélé que 92 % des bébés allergiques au lait de vache sont également allergiques au lait de chèvre, et que 60 % sont allergiques au lait de soja, qui n'est pas recommandé parce qu'il n'est pas suffisamment nutritif pour être complet.
L'allergie au lait en pédiatrie est parfois un peu complexe dans ses symptômes et également sujette à des erreurs de diagnostic et de traitement en raison des différents systèmes impliqués, des différents symptômes et des différents niveaux de gravité.

1, éruption cutanée symptômes muqueux Sans gravité peut se manifester eczéma, grave peut apparaître urticaire ou réaction allergique sévère, anaphylaxie.
2、Système respiratoire Manifestations de toux, d'éternuements, de toux intermittente, de toux répétée et de respiration sifflante.
3、Système digestif Parfois vomissements, refus de lait, pleurs, coliques, mucus dans les selles.
4) Situation générale Difficile à élever, en retard dans la croissance et le développement, toujours en train de pleurer et de se quereller.

L'allergie au lait peut être diagnostiquée en examinant les symptômes, en effectuant un test allergène de référence, mais le test allergène n'est pas l'étalon-or ; de nombreux enfants ont un test allergène positif mais ne présentent pas de symptômes d'allergie au lait, ce qui peut être exclu ; si le test allergène est négatif, mais que l'enfant présente des symptômes d'allergie au lait, il faut également prendre en considération le troisième test, qui consiste à donner à l'enfant du lait en poudre antiallergique pour faire disparaître les symptômes ; si l'on donne à l'enfant du lait en poudre ordinaire pour stimuler les symptômes d'allergie aux protéines de lait, ceux-ci réapparaissent, ce qui permet de diagnostiquer une allergie aux protéines de lait. Si l'enfant reçoit un lait en poudre antiallergique et que les symptômes disparaissent, et si l'on donne à l'enfant un lait en poudre ordinaire pour stimuler les symptômes, les symptômes d'allergie aux protéines de lait de l'enfant réapparaissent, le diagnostic d'allergie aux protéines de lait est alors posé.
L'allergie au lait en pédiatrie nécessite donc un jugement global, si l'allergie au lait, il faut réguler la prise en charge, en fonction de l'âge de l'enfant en mois, de la sévérité des symptômes, du choix et de la transition du lait en poudre antiallergique. Cependant, la plupart des enfants sont progressivement tolérés après l'âge d'un an.

(Les images provenant d'Internet, telles que les infractions, seront supprimées, veuillez me contacter)
Le docteur Ke est un pédiatre en chef doté d'une vaste expérience clinique, spécialisé dans les troubles digestifs et respiratoires de l'enfant, la toux chronique, l'infection à Helicobacter pylori, la gastrite chronique, la constipation fonctionnelle, les anomalies de la fonction hépatique, la diarrhée chronique, l'allergie aux protéines de lait et d'autres problèmes difficiles, ainsi que dans le développement nutritionnel et les conseils en matière d'alimentation pour les nourrissons et les jeunes enfants. Pour des conseils en pédiatrie, veuillez consulter le Dr Ke Youjian sur Good Doctor Online.
La santé étant un compagnon, le médecin un ami, vous êtes invités à transmettre les éloges, à commenter l'attention, à faire l'éloge et à partager est une vertu. Vous pouvez laisser un message si vous avez une question, et le Dr Ke répondra aux questions habituelles pendant ses pauses.
Que doivent faire les parents si leur enfant développe une allergie aux protéines du lait ?
L'anamnèse et l'examen physique sont les premières étapes du diagnostic des allergies.
Si les parents pensent que leur bébé souffre d'une allergie aux protéines du lait, veuillez amener votre enfant à l'hôpital pour un examen professionnel dans les plus brefs délais.
Les médecins doivent effectuer des tests d'irritation cutanée et d'IgE spécifiques, des tests d'évitement diagnostique des protéines de lait et des tests de provocation orale aux protéines de lait. Laissez cette tâche au médecin~
Quels sont les signes d'une allergie aux protéines du lait ?
Les symptômes de l'allergie aux protéines du lait de vache peuvent toucher plusieurs systèmes, principalement la peau et les voies gastro-intestinales et respiratoires.


Il existe deux grandes catégories de méthodes :
Le premier est un test médical, c'est-à-dire un test d'allergènes à l'hôpital.
Toutefois, cette approche présente des limites et il n'est souvent possible que de porter un jugement général sur l'allergie au lait. En clinique, il y a des cas où les résultats des tests montrent que le patient est allergique au lait mais n'y réagit pas (ceci est lié au type de protéine dans le lait).
Deuxièmement, un résumé de la vie quotidienne, communément appelé journal alimentaire.
En notant quotidiennement votre régime alimentaire, ce que vous avez mangé en fin de journée. Ensuite, si vous constatez soudainement une allergie, vous pouvez rechercher les allergènes dans les deux derniers jours de votre régime alimentaire. Cette approche tend à être plus précise. Le problème est qu'elle nécessite un certain laps de temps.
Depuis la naissance de l'enfant, la moindre brise rend les mères et les pères nerveux, surtout lorsque le corps de l'enfant présente des anomalies, telles queÉruption cutanée, toux, vomissements, diarrhée ......

Lequel ne dérange pas les gens ?
Il y a quelque temps, une maman nous a envoyé un appel à l'aide désespéré :Le bébé a toujours la diarrhée et pleure toujours la nuit !
Lorsque je suis allée à l'hôpital, les résultats des analyses de sang, des selles, de l'échographie, etc. étaient tous normaux. Qu'est-ce qui ne va pas avec le bébé ?

C'est le moment où nous, les mamans et les papas, ne devrions pas ignorer la situation que nous vivons.C'est le cas lorsqu'un bébé est allergique aux protéines du lait.
Quand on voit cela, les mamans et les papas ne peuvent s'empêcher de se poser beaucoup de questions !
Qu'est-ce qu'une allergie aux protéines du lait ?
L'allergie aux protéines du lait est fréquente dans la petite enfanceL'une des allergies alimentaires。

Le lait de vache est l'aliment de base de l'enfance, mais certains enfants sont exposés au lait de vache à l'âge adulte.Système immunitaire immatureIl peut traiter les protéines du lait comme des substances nocives, déclenchant une violente réaction allergique de l'organisme.
Des études ont montré que 2 à 7 % des nourrissons sont allergiques aux protéines du lait, mais que certaines de ces allergies disparaissent après l'âge de 3 à 5 ans.
Comment savoir si votre bébé est allergique aux protéines du lait ?

1) Quels sont les symptômes courants de l'allergie aux protéines du lait ?
Eczéma, éruptions cutanées rouges et brûlures dues au vent ;
Vomissements, diarrhée, constipation, sang dans les selles ;
Ecoulement nasal, toux, asthme, difficultés respiratoires, rhinite ;
Retard de croissance ;
92% des personnes allergiques aux protéines auront2 ou plusLa performance.

2) Comment puis-je être sûr que mon bébé souffre d'une allergie aux protéines du lait ?
Pour ce faire, il fautTest d'évitement-excitationUn diagnostic clair est établi comme suit :
L'allergie initiale a disparu après l'arrêt de l'utilisation du lait. Après avoir continué à consommer du lait de vacheDans les 48 heuresPrésence ou non de symptômes.
L'apparition et la durée des symptômes, ainsi que les manifestations cliniques, étaient similaires après 3 arrêts ou utilisation du lait.
Que dois-je faire si mon bébé est allergique aux protéines du lait ?
Pour un tel bébé.Le meilleur moyen de prévenir les allergies est d'allaiter.Le lait maternel contient des protéines à petites molécules modérément hydrolysées et des probiotiques. Comme le lait maternel contient des protéines à petites molécules modérément hydrolysées et des probiotiques, il est bien digéré et absorbé et constitue un aliment antiallergique naturel.

Mais...Que font certaines mères lorsqu'elles ne peuvent pas allaiter ou qu'elles n'allaitent pas suffisamment ?
Je pense qu'il vaut mieux prévenir que guérir, et si vous craignez que votre bébé ait des problèmes d'allergie avec le lait maternisé, vous pouvez envisager deAllaitement ProtéaseIl est spécialement conçu pour prévenir les allergies aux protéines de lait.
Il est fabriqué à partir de matières premières importées de Taïwan.Contient principalement des protéases,Les protéases peuvent perturber et dégrader la liaison des protéines au lgEr du sérum humain ainsi que la liste des sites allergènes, réduisant ainsi l'allergénicité des protéines.

Un certain nombre de parents ont utilisé le lactofibrinogène pour nourrir leurs enfants et ont constaté que les résultats étaient positifs.Les symptômes du bébé sont soulagés et il passe de lui-même au lait maternisé normal.Par conséquent, elle provoque la réapparition de l'allergie aux protéines de lait chez les bébés, et c'est une chose à laquelle il faut toujours faire attention.
En général, notre évasion laitière nécessite uneDurée de vie de 3 à 6 moisUn pédiatre doit évaluer la situation avant de décider de reprendre ou non un régime alimentaire normal.
Comment gérer l'allergie aux protéines de lait, les parents ont appris ?
Cliquez sur le coin supérieur droit pour me suivre, je serai la première à vous répondre et à vous guider sur les questions relatives à la mère et au bébé.
L'allergie aux protéines du lait chez l'enfant peut être difficile à détecter, en commençant par une étude de cas.
Un garçon âgé d'un mois a été admis à l'hôpital pour [toux, expectorations et essoufflement depuis un demi-mois], alors qu'il n'avait pas de fièvre et qu'il était nourri au lait maternel. Les parents ont fait pleurer l'enfant à chaque allaitement.
Le diagnostic de pneumonie a été répété tout au long de la période d'admission, et des traitements tels qu'une radiographie pulmonaire et des médicaments antimicrobiens ont été administrés, mais l'affection était récurrente et prolongée. Les symptômes du garçon ont finalement été analysés et diagnostiqués comme une allergie aux protéines du lait.
L'allergie aux protéines de lait chez le nourrisson est due à une réaction excessive du système immunitaire aux protéines de lait. L'allergie infantile est l'allergie alimentaire la plus fréquente au cours de la première année de vie. Environ 2,5 % des nourrissons naissent avec des degrés divers d'allergie au lait.
Les symptômes du garçon ci-dessus sont des symptômes respiratoires dus à une allergie aux protéines du lait, une allergie légère-modérée décrite comme un écoulement nasal non infectieux, une toux chronique et une respiration sifflante.
L'allergie sévère aux protéines de lait évolue rapidement et touche plus de deux systèmes organiques, en particulier le système cardiovasculaire, avec des manifestations telles qu'une chute de la tension artérielle et une arythmie cardiaque, voire un choc anaphylactique.
Comment les parents peuvent-ils déterminer si leurs enfants sont allergiques ? Les signes suivants permettent généralement de le déterminer : l'enfant refuse de manger du lait maternisé et vomit après la tétée ; des diarrhées apparaissent après que le lait maternisé a pénétré dans l'intestin ; de l'eczéma apparaît sur le corps ; le poids de l'enfant n'augmente pas après qu'il a bu du lait maternisé.
Lorsque votre enfant présente les symptômes susmentionnés, vous devez immédiatement vous rendre à l'hôpital pour vérifier les allergènes et effectuer les tests appropriés afin d'améliorer les symptômes le plus rapidement possible, de manière à pouvoir choisir le lait en poudre de manière plus ciblée.

Ces questions et réponses proviennent des utilisateurs du site, elles ne représentent pas la position du site, s'il y a une infraction, veuillez contacter l'administrateur pour la supprimer.