Que signifie le fait de demander à la famille du patient de signer avant une intervention chirurgicale ? S'agit-il d'une demande de prise en charge des conséquences ?
Que signifie le fait de demander à la famille du patient de signer avant une intervention chirurgicale ? S'agit-il d'une demande de prise en charge des conséquences ?
De nombreux patients opérés ainsi que leur famille sont très réticents à signer l'accord préopératoire. Beaucoup pensent que signer l'accord chirurgical équivaut à se vendre, et considèrent un simple accord chirurgical comme un contrat de vente !

En fait, il n'est pas nécessaire de penser de cette manière, car le formulaire de réservation d'une intervention chirurgicale devrait en fait s'appelerConsentement éclairé pré-chirurgicalLe rôle le plus important est joué par leIl ne s'agit pas de renvoyer la balle.Tout dépend de ce que vous pouvez faire.Informer ! Informer ! Informer!
Prenons l'exemple d'un médecin du sport qui pratique une chirurgie arthroscopique à l'hôpital.Avant de procéder à l'opération, nous devons expliquer au patient pourquoi nous procédons à l'opération ? Quels sont les risques de l'opération ? Quels types de changements peuvent survenir au cours de l'opération en fonction de l'état de santé du patient ? L'opération devra-t-elle être modifiée ? Quelles sont les alternatives dont dispose le chirurgien ?
en raison deLa chirurgie elle-même est une mesure thérapeutique qui ne peut être réalisée qu'avec la coopération du médecin et du patient.Si nous pouvons mieux communiquer avec les patients sur leur état de santé avant l'opération, afin qu'ils comprennent les risques et les complications possibles pendant et après l'opération, ainsi que la manière dont le médecin effectuera le traitement correspondant, de cette manière, même s'il y a des problèmes après l'opération, tout le monde pourra faire preuve de compréhension et tous pourront faire face correctement aux problèmes qui peuvent survenir dans la période postopératoire.Par exemple, les infections après une chirurgie arthroscopique, dont le risque est très faible.Parce que la chirurgie arthroscopique est une procédure stérile, mais qu'il y a très peu de chances qu'une infection articulaire se produise, nous n'informons pas le patient d'un tel risque avant l'opération, et si elle se produit après l'opération, il y aura certainement un litige, n'est-ce pas ?
又Par exemple, la thrombose veineuse des extrémités inférieures, qui est susceptible de se produire après une chirurgie arthroscopique.Si nous n'informons pas le patient avant l'opération et qu'il y a un thrombus après l'opération, le patient aura des doutes sur l'opération et pensera que le médecin n'a pas effectué l'opération correctement ou qu'une mesure a été mal prise, mais si nous informons le patient avant l'opération, il y a une possibilité que cela se produise et que le thrombus se forme.Dites au patient ce qu'il doit faire si cela se produit après l'opération. Quel type de mesures le médecin prendra-t-il ? Ou que faut-il faire après l'opération pour essayer d'éviter une telle complication ?. De cette manière, tout le monde sera au courant et pourra mieux coopérer avec le chirurgien pour l'opération et le rétablissement postopératoire.

Et la chose la plus importante que les gens se demandent et ne comprennent pas :C'est le fait que si quelque chose ne va pas après l'opération, parce que l'on a signé le formulaire de consentement à l'opération, on en assume l'entière responsabilité et l'hôpital n'a rien à voir là-dedans !
Si vous le pensez vraiment, vous êtes vraiment naïf.
Si vous le signez, c'est comme si vous vendiez votre corps à un hôpital.Alors pourquoi devons-nous, en tant que médecins, être si attentifs à l'état post-opératoire de nos patients, tous les jours, tous les jours ? Sommes-nous toujours préoccupés de savoir s'il y a un problème avec le sang du patient ? Y a-t-il une infection au niveau de l'incision ? Y a-t-il des anomalies de la fonction cardio-pulmonaire ? Y a-t-il une anomalie de la glycémie ou de la tension artérielle ? Pourquoi devons-nous marcher sur des œufs tous les jours lorsque nous nous occupons de patients qui subissent des interventions chirurgicales, en particulier des interventions chirurgicales majeures ?Si vous signez un formulaire de consentement éclairé pour une intervention chirurgicale, le médecin n'a aucune responsabilité, alors à quoi bon être si fatigué ?
Permettez-moi de vous donner quelques notions de droit :
Le consentement chirurgical n'a pas pour effet juridique d'exonérer le patient de la responsabilité civile pour les conséquences des dommages causés par les erreurs médicales du personnel médical !
La signature d'un formulaire de consentement par un patient pour une intervention chirurgicale est en fait un acte d'autorisation, c'est-à-dire que le patient permet au médecin de faire une incision dans son corps afin de traiter la maladie, légitimant l'acte chirurgical d'une certaine nature destructive effectué par l'institution médicale et son personnel médical. C'est pourquoi l'article 33 du Règlement sur l'administration des institutions médicales stipule clairement que lorsqu'une institution médicale pratique une opération, un examen spécial ou un traitement spécial, elle doit obtenir le consentement du patient !
De quoi les patients doivent-ils vraiment se préoccuper avant l'opération ?
Par exemple, dans le domaine de la médecine sportive, ce que les patients doivent vraiment savoir avant l'opération, c'est ce qui suit :
● Quel type de rééducation est effectué en préopératoire ?
● Quels types de variations peropératoires pourraient être possibles ?
● Le changement de style chirurgical augmentera-t-il ma charge financière ?
● Quel type de rééducation dois-je suivre après l'opération ?
● Dans quel délai puis-je reprendre ma vie après l'opération et dans quel délai puis-je travailler ?
● Combien de temps après l'opération dois-je venir à l'hôpital pour un examen ? Ai-je besoin d'un examen ? Quels types d'examens dois-je effectuer lors de l'examen ? L'assurance médicale me remboursera-t-elle les examens effectués lors de l'examen ?
● Existe-t-il un twitter ou un self media d'un médecin que vous pouvez suivre pour une meilleure révision du contact postopératoire.
Voici les réponses à cette question, si vous avez d'autres doutes, vous pouvez laisser un commentaire ci-dessous pour en discuter.
Je suis Xie Xinhui, qui insiste sur l'utilisation d'un langage simple pour expliquer la connaissance de maladies complexes. Il n'est pas facile de coder, si vous êtes d'accord avec mon point de vue, veuillez m'aider à signaler une préoccupation ou à cliquer sur un "like", merci !
Deux patients souffrant d'un infarctus aigu du myocarde sont arrivés presque simultanément la nuit précédente, avec des destins différents !
En effet, l'un a signé rapidement et s'est fait opérer, l'autre a signé lentement et n'a accepté l'opération qu'après avoir appelé la quasi-totalité de ses proches.
Le temps est soudainement devenu froid, l'infarctus aigu du myocarde est entré dans une période d'incidence élevée. Avant-hier soir, à onze heures, un homme de 50 ans, Lao Zhang, a été secouru en urgence pour un infarctus aigu et étendu de la paroi antérieure du myocarde. Après le diagnostic, nous avons immédiatement administré de l'aspirine, du Tegretol et de l'héparine, et recommandé que le patient soit opéré immédiatement pour ouvrir les vaisseaux sanguins. La famille du patient a été invitée à signer les documents suivants : notification de maladie grave, procuration et consentement éclairé pour l'intervention chirurgicale.
Le temps que l'épouse de Lao Zhang finisse d'appeler les parents de Lao Zhang, une dizaine de minutes s'étaient écoulées, mais l'épouse de Lao Zhang n'avait toujours pas décidé de signer les papiers, disant que ses grands-parents lui avaient demandé de demander à ses enfants et à sa famille à la maison, et qu'elle ne pouvait pas signer les papiers avec désinvolture pour une maladie aussi grave. Nous lui avons dit et répété qu'il fallait faire vite, gagner du temps et faire en sorte que chaque seconde compte. La signature ne sert qu'à vous informer de l'état actuel du patient, ainsi que du but de l'opération et des risques encourus ; si vous ne signez pas, l'hôpital se désintéressera de vous. La signature représente une responsabilité mutuelle, le médecin a la responsabilité d'informer, le patient a également le droit de savoir, et avec le consentement de la famille, nous pouvons mettre en œuvre un traitement spécial. Mais la femme de Lao Zhang, toujours paniquée, a dit : "Attendez encore un peu, nous prendrons une décision immédiatement".
Au même moment, les urgences sont arrivées chez un patient âgé de 56 ans, Sun, infarctus aigu du myocarde de la paroi antérieure, douleur thoracique depuis 3 heures, pour expliquer l'état de la famille, et demander à la famille de signer. La femme du vieux Sun a signé sans rien dire, je lui ai également dit de regarder les détails, la femme du vieux Sun a dit : une maladie aussi grave, écoutez le médecin, le médecin ne nuira pas à la maladie, vous pouvez sauver, soyez rassuré, l'affaire ne dépend pas de vous.
L'ensemble de la conversation a duré moins de trois minutes. Lorsque la salle de cathétérisme a été activée, le chirurgien a immédiatement ouvert les vaisseaux sanguins et a renvoyé le patient dans la salle de surveillance.
Pendant qu'elle opérait Lao Sun, la femme de Lao Zhang a passé plusieurs autres coups de téléphone, et finalement il semble que sa fille ait dit à sa mère, très en colère, au bout du fil, de se dépêcher et de signer les papiers sans plus attendre.
La femme de Lao Zhang a commencé à se plaindre, disant qu'ils étaient venus en premier, comment donner à l'autre la première opération ?
Vraiment sans voix, grâce à nos deux salles d'opération, nous avons aussi des plans d'urgence, nous avons commencé une autre salle de cathétérisme, nous avons envoyé Lao Zhang dans une autre salle d'opération, nous avons envoyé Lao Zhang dans la salle d'opération, Lao Zhang a fait un arrêt cardiaque soudain, il a été immédiatement défibrillé, la femme de Lao Zhang a crié : docteur, docteur, dépêchez-vous de sauver des vies, dépêchez-vous de sauver des vies. ......
Quel médecin ne serait pas plus anxieux que vous ?
Mais les premières minutes, vous n'êtes pas pressé, trop de retard, choc défibrillation, récupération des battements de cœur, mais le patient a progressivement montré des signes d'insuffisance cardiaque, une pression artérielle basse, même si nous plus tard ouvrir les vaisseaux sanguins et terminer l'opération, mais l'état du vieux Zhang est instable, même si le vieux Zhang peut briser, mais aussi l'insuffisance cardiaque.
Lao Zhang et Lao Sun sont tous deux victimes d'un infarctus aigu du myocarde, Lao Zhang est également arrivé tôt, les résultats n'ont pas saisi l'occasion, il n'est pas hors de danger, et il y aura certainement une insuffisance cardiaque à l'avenir, l'insuffisance cardiaque est le cancer de la maladie cardiaque, manger, marcher et dormir aura une respiration sifflante.
Bien que Lao Sun soit arrivé tardivement, sa femme est très raisonnable, elle a immédiatement signé, elle a immédiatement opéré, l'état actuel de Lao Sun est stable, et plus tard, il pourra pratiquement revenir au même état qu'avant.
Nous avons la chance d'avoir une belle-fille formidable ......
Un avis de maladie grave informe seulement la famille que la maladie actuelle du patient est grave et qu'elle met sa vie en danger ; cela ne signifie pas qu'en signant cet avis, le médecin cessera de sauver la vie du patient.
La procuration, c'est un patient hospitalisé, je ne peux pas signer personnellement à cause de la maladie, le patient autorise ses amis ou ses parents à signer. La signature prouve uniquement que le patient vous a autorisé à signer, elle ne prouve rien d'autre.
Le consentement éclairé pour une intervention chirurgicale, toute opération invasive ou tout examen à grande échelle, doit être obtenu du patient ou de sa famille. Si le patient ou sa famille signe, cela signifie qu'ils comprennent pourquoi, quoi et comment faire l'opération, et qu'ils connaissent les risques et les accidents qui peuvent survenir pendant ou après l'opération, et qu'ils sont prêts à supporter les risques en question avec l'hôpital. Si vous ne signez pas, l'hôpital ne pourra pas poursuivre le traitement. Le règlement sur l'administration des établissements médicaux stipule que lorsque les établissements médicaux pratiquent des opérations chirurgicales et des examens spéciaux, ils doivent obtenir le consentement du patient et le consentement et la signature des membres de la famille ou des proches du patient, et s'ils ne sont pas en mesure d'obtenir l'avis du patient, ils doivent obtenir le consentement et la signature des membres de la famille ou des proches du patient. S'il n'est pas possible d'obtenir l'avis et la signature du patient, d'un membre de sa famille ou d'un proche, le médecin traitant doit faire rapport au niveau supérieur et obtenir l'autorisation du directeur de l'établissement médical avant de poursuivre.
Le but de la signature n'est pas d'éviter et de repousser la responsabilité, mais seulement les droits et les obligations des médecins et des patients, mais aussi les dispositions de l'État, mais aussi la protection des deux parties, plutôt que le patient ou les membres de la famille aient signé la signature, vraiment hors de danger, les médecins et les hôpitaux ne s'en soucient pas, les médecins et les hôpitaux n'ont pas de responsabilité !
[Copyright Dr Cardiovascular Wang]
Qu'il s'agisse d'une intervention chirurgicale majeure ou mineure, votre médecin demandera une signature au patient et à sa famille avant l'opération. En tant que chirurgien, je vous expliquerai ce qu'une signature préopératoire peut apporter !
De nombreux documents doivent être signés avant l'opération, je vais donc répondre à chacun d'entre eux :
(1) Procuration
Que signifie la procuration, que le patient et sa famille doivent signer ? Elle signifie que le patient autorise un ami ou un parent à prendre une décision à sa place si une situation inattendue et imprévue survient pendant l'opération et qu'une décision doit être prise temporairement.

On peut se demander si le patient ne peut pas prendre lui-même la décision, pourquoi la déléguer à quelqu'un d'autre. La réponse est que non, car le patient est déjà sous anesthésie générale, il est inconscient et ne sait pas ce qui se passe pendant l'opération. En cas d'imprévu, il n'est pas possible de réveiller le patient et de lui demander son avis. Il est nécessaire de déléguer la décision à quelqu'un d'autre au préalable, quelqu'un en qui le patient peut avoir confiance, comme ses proches, ses parents ou ses enfants.
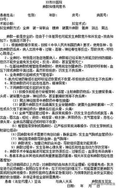
(2) Formulaire de consentement chirurgical
Le formulaire de consentement à l'intervention chirurgicale doit également être signé ; s'il ne l'est pas, l'intervention ne peut pas avoir lieu, car le consentement du patient est nécessaire pour effectuer toute opération invasive ou tout examen de grande envergure. Si le patient signe le formulaire de consentement, cela signifie qu'il accepte l'opération, qu'il comprend pourquoi il est nécessaire de pratiquer l'opération, quel type d'opération doit être pratiqué, comment l'opération doit être pratiquée, et qu'il est conscient des risques et des accidents qui peuvent survenir pendant ou après l'opération, et qu'il est prêt à supporter les risques qui y sont liés.

(3) Consentement à une transfusion sanguine
Une intervention chirurgicale comporte un risque de saignement. Si le saignement est important pendant l'opération ou si vous êtes anémique avant l'opération, vous pourriez avoir besoin d'une transfusion sanguine pendant ou après l'opération. La transfusion sanguine comporte des risques, avec la possibilité d'effets secondaires tels que des allergies, des éruptions cutanées et de la fièvre, ainsi que certaines complications rares, telles que le rejet et la propagation de certaines maladies infectieuses.
(4) Autorisation d'autofinancement
Certains consommables chirurgicaux, médicaments onéreux et examens lourds peuvent ne pas être remboursés ou partiellement remboursés par l'assurance maladie et nécessitent le consentement et la signature du patient avant d'être utilisés.
Signé pour renvoyer la balle ?
Ces feuilles de signature ne sont pas des accords de décharge et les médecins doivent assumer leurs responsabilités s'ils commettent des erreurs ou s'ils sont fautifs dans le processus de diagnostic et de traitement.
Le panneau ne sert que d'avertissement, pas de conséquence, ne vous y trompez pas !
Toute intervention chirurgicale comporte un risque et, bien que la médecine hautement développée ne puisse réduire ce risque à zéro, la famille a le droit d'être informée de l'intervention chirurgicale à venir. Il va donc de soi que la famille doit être informée des spécificités de l'intervention chirurgicale, ainsi que des diverses difficultés et risques susceptibles d'être rencontrés, grâce aux informations et à la communication nécessaires. Il s'agit en fait d'un consentement éclairé à l'intervention chirurgicale, et ce n'est certainement pas quelque chose qui porte à conséquence.
Pourquoi les familles doivent-elles approuver les risques avant l'opération ?
Ce que l'on appelle les risques sont possibles mais pas nécessairement présents, mais puisqu'ils sont possibles, ils doivent être portés à la connaissance de la famille. Pour une opération, il y a non seulement les risques de l'opération elle-même, mais aussi les risques de l'anesthésie, qui ne peuvent pas être complètement éliminés par la technologie ou les facteurs humains, mais l'opération doit être faite, donc les risques doivent encore être supportés par la famille.
Bien que je sois médecin, j'ai également signé un consentement éclairé pour une opération chirurgicale en tant que membre de la famille, car il s'agit d'un risque que je dois assumer en tant que membre de la famille. Bien entendu, ce type de consentement éclairé n'est pas un désaveu comme vous pouvez le penser, et en cas de problème lors de l'opération, il est toujours nécessaire de rechercher la cause et la responsabilité. Si le problème est dû à la technique du chirurgien, il sera bien entendu traité en conséquence, mais si les causes humaines peuvent être totalement exclues, alors qui osera opérer les patients légèrement difficiles à l'avenir ? Toutefois, si les causes humaines peuvent être totalement exclues et que la cause est due à la propre maladie du patient, alors si le médecin qui a opéré le patient doit à nouveau être tenu pour responsable, qui osera à l'avenir opérer un patient qui a quelques difficultés ? En fait, pour être honnête, tout document signé par vous à l'hôpital ne constitue pas légalement une défense pour le médecin. La loi actuelle est très défavorable aux médecins qui doivent prendre des risques dans le cadre de leur travail normal.
Comment peut-on parler d'"assumer les conséquences" lorsque les mots "assumer les conséquences" apparaissent comme une plaisanterie ? Dans notre pays, en particulier dans les hôpitaux, qui fonctionnent en pleine conformité avec la loi, il n'y a absolument rien de tel que "d'assumer les conséquences", alors s'il vous plaît, faites preuve de plus de compréhension à l'égard des travailleurs de la santé, ils ne font qu'accomplir leur propre travail.
Pourquoi faut-il que la famille approuve le risque pendant l'opération ?
Il s'agit vraiment d'une question de vie ou de mort pendant l'opération, et les situations que le chirurgien rencontre pendant l'opération sont variables ; après tout, nous avons affaire à un corps humain complexe, et personne ne sait quel type de problème le patient aura ensuite, de même qu'il est impossible de savoir quels types de nouveaux problèmes surviendront pendant l'opération.
Souvent, le chirurgien modifie l'opération pour faire face à des problèmes nouveaux, et le patient doit également faire face à de nouveaux risques en raison de l'évolution de sa maladie, ce qui, bien entendu, doit être communiqué à nouveau à la famille en vue d'obtenir son consentement à la poursuite de l'opération.
Voici donc une blague pas si drôle : faites toujours pratiquer une opération par une personne de confiance, de préférence un parent qui attend à l'extérieur de la salle d'opération, parce qu'il ne remettra pas en question l'intervention du médecin, ne retardera pas le sauvetage du médecin et n'agira pas d'une manière qui porterait indirectement préjudice à l'opérateur.
Cette blague n'est pas drôle du tout parce qu'une telle tragédie s'est produite un jour. Le médecin a fait savoir au mari de la femme que l'utérus devait être coupé, sinon sa vie serait en danger, mais le mari n'a pas accepté de signer, disant qu'il voulait encore donner naissance à un deuxième enfant et qu'il n'était pas d'accord pour couper l'utérus, et sa belle-mère a également crié que l'utérus ne pouvait pas être coupé, et finalement, à cause du retard des membres de la famille à signer le document, le traitement a été retardé, et la femme est décédée à cause d'une perte de sang excessive. La famille de la mère, arrivée tardivement, était en deuil et a demandé pourquoi les beaux-parents n'avaient pas signé, regrettant de ne pas avoir été présents. À cause de cette histoire, la belle-mère et le beau-père de ma femme l'ont accompagnée tout au long de l'accouchement ......
La signature réduit-elle la responsabilité du médecin en cas de problème lors de l'opération ?
Par exemple, nous savons que toutes les opérations chirurgicales dans le monde feront l'objet d'un consentement éclairé, mais où avons-nous entendu dire que les personnes qui ont signé un consentement éclairé pour une opération chirurgicale peuvent vivre ou mourir ?
Quelles que soient les circonstances, dès lors qu'une évaluation de la faute médicale est effectuée et qu'il est confirmé qu'un médecin a commis une faute médicale, le médecin sera certainement tenu pour responsable et tenu pour responsable, ce qui est bien sûr naturel. C'est certainement une chose naturelle, et c'est également ainsi que le droit est pratiqué. Alors pourquoi les familles de nos patients ont-elles toujours l'impression d'être vulnérables et d'être trompées par les médecins ? Les raisons de la méfiance sont multiples : raisons sociales, raisons personnelles, raisons d'inégalité d'information.
Le médecin a des connaissances médicales que le patient n'a pas, et la famille ne les a évidemment pas non plus, de sorte que les problèmes que le médecin qui opère peut comprendre sont des dérobades et des excuses aux yeux de la famille du patient. Les raisons sont réciproques, je pense qu'il vaut mieux s'asseoir et expliquer calmement, si la famille ne reconnaît toujours pas, elle peut exercer son droit à défendre ses intérêts.
La méfiance à l'égard de la relation médecin-patient doit nuire aux intérêts des médecins et des patients. Nous devons discuter et travailler ensemble sur la manière de réparer et de modifier la relation médecin-patient existante. Toutes les questions sont les bienvenues dans la section des commentaires. Je suis médecin, vous l'êtes ?
Que signifie le fait de demander à la famille du patient de signer avant une intervention chirurgicale ? S'agit-il d'une demande de prise en charge des conséquences ?
En effet, de nombreux patients et proches, et même certains médecins, se méprennent sur cette signature familiale. Le sens de l'incompréhension, principalement :
La famille affirme qu'il s'agit d'un contrat de vie ou de mort et que le médecin n'est pas responsable de ce qui se passe.
Le médecin a dit que la famille avait donné son accord et qu'elle ne devait pas venir nous voir en cas de problème.
En fait, les deux parties de l'argument sont problématiques et inexactes.
Quel est donc l'objectif d'une signature familiale préopératoire ?
1. vous dire que tout traitement médical comporte des risques.
L'ablation de la tumeur, par exemple, peut blesser les nerfs voisins et provoquer des degrés d'incontinence urinaire inutilisés, mais la tumeur ne cessera de grossir si vous ne l'enlevez pas.
2) La chirurgie est une affaire importante et les patients et leurs familles ont le droit de savoir et de décider.
Par exemple, une certaine maladie peut être enlevée chirurgicalement, mais il est également possible de prendre des analgésiques pendant une courte période sans couper. L'avantage de l'ablation est qu'elle permet au patient de prolonger sa vie, mais elle coûte beaucoup d'argent et est plus douloureuse sur le moment ; si vous n'ablationnez pas, au moins ce n'est pas douloureux à ce moment-là, mais cela ne durera pas longtemps et la personne en aura fini avec la maladie.
C'est tout.
Est-il vrai que l'hôpital du médecin ne doit assumer aucune responsabilité après la signature ?
Bien sûr que non.
1) En général, les médecins et les hôpitaux ne sont pas responsables des risques découlant des limites de la technologie elle-même, étant donné que les proches ont été informés et ont donné leur consentement aux conséquences négatives qui en découlent.
Par exemple : après l'opération, en raison des différences physiques du patient, la cicatrisation n'est pas bonne, l'intervention du médecin ne pose pas de problème, et après une hospitalisation prolongée de dix jours après la cicatrisation. Dans ce cas, le médecin et l'hôpital n'ont pas à assumer la responsabilité.
2) Si le médecin ne respecte pas la routine de diagnostic et de traitement et commet des erreurs dans les opérations, le médecin et l'hôpital seront toujours tenus pour responsables des problèmes qui en découlent.
Par exemple, lors d'une opération chirurgicale, la lame du scalpel s'est cassée et le moignon cassé est resté dans la plaie sans être détecté et retiré à temps, provoquant chez le patient une gêne postopératoire pendant plus de deux ans, qui a ensuite été retirée par une seconde opération. La responsabilité de l'hôpital a été engagée.
Il s'agit de préserver le droit à l'information des patients et de leur famille, qui est utilisé pour les informer des dangers possibles des interventions chirurgicales, de l'anesthésie, des transfusions sanguines et d'autres traitements.
Le développement de la science et de la technologie est objectif, et notre monde est réel et objectif, et non quelque chose qui peut être modifié par des idées humaines subjectives. À l'heure actuelle, bien que la médecine ait fait d'énormes progrès, elle n'a pas encore atteint le niveau des dieux et des déesses. En raison des limites de la science et de la technologie et de la conscience conceptuelle, un médecin qui effectue une opération parfaite conformément aux normes actuelles rencontre encore des problèmes et des complications qui peuvent être inévitables, ce qui est la limite de l'époque. Autrefois, le taux de mortalité des opérations à cœur ouvert atteignait quatre-vingts pour cent, alors qu'aujourd'hui il est tombé à moins de cinq pour cent.
En tant qu'adulte, en tant que patient adulte, on devrait être capable de comprendre ces questions et de décider soi-même si l'on veut prendre ce risque et subir cette opération ou non.
Les médecins doivent anticiper toutes les situations susceptibles de survenir au cours de l'opération et prévoir les moyens d'y remédier ainsi que les pires résultats possibles, qui doivent être communiqués aux patients et à leur famille avant l'opération, de manière à aider les patients et leur famille à peser le pour et le contre.
Bien entendu, la signature de ces formulaires de consentement éclairé ne signifie pas que le médecin ne doit pas être responsable s'il commet une erreur. Si c'est le médecin qui enfreint les règles de fonctionnement pendant l'opération et provoque un accident, c'est lui qui en sera responsable.
Si vous voulez qu'un médecin vous fasse une incision, vous devez donner votre accord. Si vous ne donnez pas votre consentement, aucun médecin n'osera vous opérer.
S'il s'agit d'une situation d'urgence dans laquelle le patient inconscient n'a ni famille ni tuteur et que sa vie est en danger s'il n'est pas opéré immédiatement, le service médical de l'hôpital, le service gouvernemental, tel que la police de la circulation (comme on le voit le plus souvent dans les accidents de voiture), délivrera les certificats et les documents nécessaires et procédera directement à l'opération.
Les députés se souviennent peut-être encore d'un incident sensationnel survenu en 2007, au cours duquel la femme a eu des difficultés à accoucher et le mari a refusé de signer pour une opération, ce qui a finalement entraîné la mort de la mère et de l'enfant. L'hôpital était-il à blâmer ? Apparemment non. Le médecin était impuissant : si la famille refusait le traitement, le médecin ne pouvait pas pratiquer l'opération, sous peine de commettre un délit, un litige médical, raisonnable mais pas légal.
L'article 33 du règlement sur l'administration des institutions médicales stipule que lorsqu'une institution médicale pratique une opération ou un examen spécial, elle doit obtenir le consentement du patient et le consentement et la signature des membres de la famille ou des associés du patient, et s'il n'est pas possible d'obtenir l'avis du patient, les membres de la famille ou les associés du patient doivent obtenir le consentement et la signature du patient. S'il n'est pas possible d'obtenir l'avis et la signature du patient, d'un membre de sa famille ou d'un proche, le médecin traitant doit faire rapport au niveau supérieur et obtenir l'autorisation du directeur de l'établissement médical avant de poursuivre.
La signature préopératoire n'est pas une fuite de responsabilité de la part de l'hôpital, mais plutôt une manifestation de respect pour le patient et une manifestation concrète du droit du patient à savoir. La communication préopératoire avec le patient des différentes situations qui peuvent survenir au cours de l'opération peut permettre au patient d'éliminer ses inquiétudes, d'avoir le courage de faire face et de coopérer activement avec le chirurgien, de sorte que la relation médecin-patient est plus harmonieuse et favorise le traitement et le rétablissement du patient.
Une signature préopératoire n'est pas un accord de vie ou de mort.
Les médecins n'ont pas le droit de disposer du corps humain d'un patient et doivent obtenir l'autorisation de ce dernier avant de le soigner. Toute intervention chirurgicale comporte des risques, qui ne peuvent être minimisés qu'en instaurant la confiance entre les deux parties.
La signature préopératoire n'est pas une licence
La loi stipule que le personnel médical doit expliquer l'état du patient et les mesures thérapeutiques au cours des activités diagnostiques et thérapeutiques, et que si une intervention chirurgicale ou des examens spéciaux sont nécessaires, il doit expliquer les risques au patient et à sa famille et obtenir leur consentement écrit. Si le personnel médical manque à ses obligations et cause un préjudice, l'institution médicale est tenue pour responsable.
La signature préopératoire n'est pas une panacée pour les litiges médicaux.
Ces dernières années, les litiges entre médecins et patients sont devenus un sujet de préoccupation sociale, perturbant gravement le travail normal des hôpitaux, et de nombreux litiges sont dus à une mauvaise communication entre les médecins et les patients. Toutefois, la signature préopératoire peut aider les médecins à prévoir et à évaluer pleinement les risques, ce qui favorise le traitement. La signature peut également permettre à la famille du patient de comprendre l'apparition, le développement et le pronostic de la maladie, et renforcer la confiance et le courage du patient dans sa lutte contre la maladie.
Par conséquent, le fait de demander à la famille du patient d'authentifier l'écrit avant l'intervention chirurgicale n'a qu'un but informatif, et non d'exemption. Tout cela pour le bien du patient, pour le patient tout entier. Face à la maladie, médecins et patients devraient être main dans la main, côte à côte, camarades de combat, confiance mutuelle et assistance mutuelle, plutôt que suspicion mutuelle et prévention !
Amateurs, ne soyez pas ridicules, ce document n'est pas un accord, ce n'est pas une renonciation, il n'a aucun effet de renonciation. Tous les patients qui subissent une intervention chirurgicale la signent, et si quelque chose se passe mal après l'opération, ils peuvent tout de même intenter une action en dommages-intérêts. Vous n'avez pas le droit d'intenter un procès si vous le signez ?
La signature préopératoire est un consentement éclairé, une procédure obligatoire pour protéger le droit à l'information des patients et de leurs familles, ce qui signifie que l'hôpital doit informer le patient du type d'intervention chirurgicale qu'il va subir et de ce qui risque de se passer après l'opération. Après l'information, le médecin et le patient doivent tous deux signer, ce qui prouve que cette procédure a été mise en œuvre. Est-il possible d'opérer directement sans informer le patient de la procédure et des risques ?
Il s'agit donc d'un processus de communication normal, qui n'est pas exempt, il ne faut pas présumer du pire à l'avance. Le médecin qui vous a opéré est soumis à beaucoup de responsabilités et de pressions, le médecin qui est en charge des problèmes du patient peut-il être mieux loti ? Les accusés font l'objet de sanctions disciplinaires tout le temps.
En outre, la maladie, c'est la vie, les patients et les familles ne peuvent pas faire grand-chose, trouver un bon médecin, puis lui faire confiance sur la ligne, parce que l'autre n'a pas la capacité de participer et de résoudre le problème.
Dans les hôpitaux, les médecins demandent aux patients et à leur famille de "signer ceci" avant l'opération. De nombreuses personnes ne comprennent pas ce que signifie le fait de demander à la famille du patient de signer avant l'opération. S'agit-il d'une demande d'assumer les conséquences ?
Les patients acceptent-ils de se faire opérer au risque de subir des conséquences ?
Il n'existe pas.
En réalité, de nombreux hôpitaux ont réduit le consentement éclairé à une simple procédure - la signature d'un accord - et les deux éléments les plus importants du consentement éclairé, le fond et le processus interactif, ont été simplifiés, l'attention n'étant portée que sur la forme et l'engagement passif. En raison du manque de compréhension du consentement éclairé et de l'appel unilatéral à sa fonction, le consentement éclairé a longtemps été assimilé à la signature.
Par conséquent, de nombreux patients ou leurs familles considèrent le consentement éclairé comme un "instrument de vie ou de mort", et certains médecins considèrent la signature comme un moyen de s'exonérer de toute responsabilité : vous signez et vous vous engagez, ce qui signifie que tout problème n'a rien à voir avec moi et que vous ne pouvez pas me tenir pour responsable. Ce type de connaissances et de pratiques est très éloigné de l'essence du consentement éclairé.
En effet, dès lors qu'un médecin a commis des erreurs et des fautes dans le cadre d'un traitement, il doit assumer la responsabilité correspondante. Exiger de la famille du patient qu'elle signe avant l'opération ne permet pas de se soustraire à la responsabilité et n'est pas non plus une conséquence de sa propre responsabilité. Tant que les éléments de la responsabilité sont réunis, même si le patient a signé le consentement éclairé, il doit assumer la responsabilité correspondante. Bien entendu, la profession médicale étant complexe, les fautes médicales, les erreurs et autres événements indésirables, il est nécessaire de disposer des dossiers médicaux originaux et des rapports d'évaluation médicale pour aider les patients à comprendre où se situe la faute de l'hôpital, la proportion de la faute, le montant de l'indemnisation, afin d'aider le patient à choisir le meilleur moyen de défendre ses droits, mais aussi pour servir de base à la procédure judiciaire.
Pourquoi exigez-vous une signature de la famille du patient avant d'effectuer une intervention chirurgicale ?
Pour pratiquer une intervention chirurgicale avant de demander à la famille du patient de signer une base légale et réglementaire, le "Règlement sur l'administration des institutions médicales" de la Chine stipule que : les institutions médicales qui pratiquent une intervention chirurgicale, un examen spécial ou un traitement spécial doivent obtenir le consentement du patient et celui de sa famille ou de ses proches et le signer ; elles ne peuvent pas obtenir l'avis du patient et doivent obtenir le consentement de la famille ou des proches et le signer ; elles ne peuvent pas obtenir l'avis du patient et aucun membre de sa famille ou de ses proches n'est présent. S'il n'est pas possible d'obtenir l'avis du patient et qu'aucun membre de sa famille ou de ses proches n'est présent, ou en cas d'autres circonstances particulières, le médecin traitant propose un plan de traitement médical, qui est mis en œuvre après avoir obtenu l'approbation du directeur de l'établissement médical ou de la personne habilitée à diriger l'établissement médical.
Le fait d'exiger la signature de la famille du patient avant l'intervention chirurgicale est une mesure visant à faire respecter le droit du patient au consentement éclairé (bien que notre système actuel de signature chirurgicale donne le droit de signer le consentement à l'intervention chirurgicale à un membre de la famille ou à un autre tiers). Qu'est-ce que le droit au consentement éclairé ? Le droit au consentement éclairé, dans la pratique médicale et judiciaire, peut être compris comme le droit des patients ayant une pleine capacité civile et de leurs personnes autorisées, ou des tuteurs n'ayant pas une pleine capacité civile et de leurs personnes autorisées, d'être informés de l'état du patient dans les activités de traitement, et de faire des choix volontaires sur la base du plan de traitement proposé par le personnel médical.
Afin de sauvegarder la confiance minimale entre les médecins et les patients, en tant que droit originel stipulé dans la loi, le droit au consentement éclairé est incorporé dans la pratique médicale en tant que norme minimale de signature d'un formulaire de consentement éclairé, et la forme la plus typique est la signature d'un formulaire de consentement avant une opération chirurgicale.
Depuis lors, avec le développement de la médecine et la prise de conscience par les patients de leurs droits, divers types de formulaires de consentement éclairé sont apparus les uns après les autres, et leur signature est devenue un élément nécessaire de la légalité des actes médicaux. Les principales manifestations sont le consentement éclairé lié à l'état de santé, tel que le consentement à l'admission en unité de soins intensifs, le refus de traitement et le consentement à la sortie automatique ; le consentement éclairé lié à la chirurgie, tel que le consentement éclairé à l'anesthésie ; et le consentement éclairé préalable à des examens et traitements spéciaux, tel que le consentement éclairé à l'endoscopie gastro-intestinale et le consentement à la transfusion sanguine.
En bref, l'intervention chirurgicale avant la signature de la famille du patient est un processus, face à la maladie, dans certains cas, le temps est très critique, cette fois en tant que membre de la famille, avec le médecin pour signer dès que possible est sans aucun doute une sage décision, après tout, retarder le temps, retarder le sauvetage du patient le meilleur moment, dans l'esprit de confiance, les médecins et les patients pour faire face à la maladie, c'est la chose la plus importante.

De nos jours, qu'il s'agisse d'une opération ou d'une chirurgie, vous devez signer un formulaire de consentement éclairé avant l'opération. Le consentement éclairé pour une opération chirurgicale est perçu différemment par les médecins et les patients en raison de leurs positions respectives.
Le consentement à une intervention chirurgicale est un document juridique important entre les médecins et les patients ; le personnel médical utilise le consentement à une intervention chirurgicale comme un "talisman" pour se protéger. Cependant, de nombreux patients ou familles de patients pensent qu'il s'agit d'une fuite du médecin devant ses responsabilités, et d'autres pensent qu'il s'agit d'une tentative de l'hôpital de profiter du danger que courent les gens pour signer un contrat brutal ou un contrat de vie ou de mort.
Les médecins veulent être sûrs et les patients veulent que les médecins prennent toutes les responsabilités, et si l'opération se passe bien, tout le monde ira bien ; si l'opération ne se passe pas bien, les conflits entre les médecins et les patients éclateront au grand jour.
Le Dr Wu estime que le consentement éclairé pour la chirurgie est révélateur de la nécessité de signer, et je vais exprimer mon opinion ici.
Toute opération chirurgicale comporte des risques, tels que les risques liés à l'anesthésie, les risques de saignement, les risques de lésions organiques, etc. Les médecins sont aussi des êtres humains, de nombreux risques sont parfois difficiles à éviter, prenez le risque de l'anesthésie, la plupart des gens ne sont pas allergiques aux anesthésiques, mais le monde est si grand, il y aura toujours des personnes allergiques aux anesthésiques, et il y a des patients qui sont morts à cause de l'allergie aux anesthésiques, le médecin ne savait pas à l'avance que le patient ne se produirait pas, une fois que cela se produit, est-ce que cela peut être imputé au médecin ?
Les patients ont le droit de choisir, le droit au consentement éclairé, le droit de connaître les risques de l'opération avant qu'elle ne soit pratiquée, et le droit de choisir comment disposer de leur santé une fois qu'ils connaissent les risques, qu'ils choisissent de prendre le risque de subir l'opération ou qu'ils choisissent de ne pas la subir. Les médecins n'ont pas le droit de disposer du corps d'un patient sans son consentement. C'est pourquoi il est important de signer un formulaire de consentement éclairé avant l'opération !
La chirurgie comporte des risques et le médecin du patient comprend que ce dernier soit nerveux avant l'opération, mais il n'y a rien à faire et le médecin ne veut pas que cela se produise. Cependant, le médecin a l'obligation d'informer le patient des avantages et des risques de l'opération, et le patient doit prendre ces risques s'il choisit de se faire opérer.
Qui oserait devenir médecin s'il devait risquer d'être poursuivi en justice si l'opération ne se passait pas bien ?
Qu'en pensez-vous ?
Ces questions et réponses proviennent des utilisateurs du site, elles ne représentent pas la position du site, s'il y a une infraction, veuillez contacter l'administrateur pour la supprimer.